<< previous
return to project
next >>
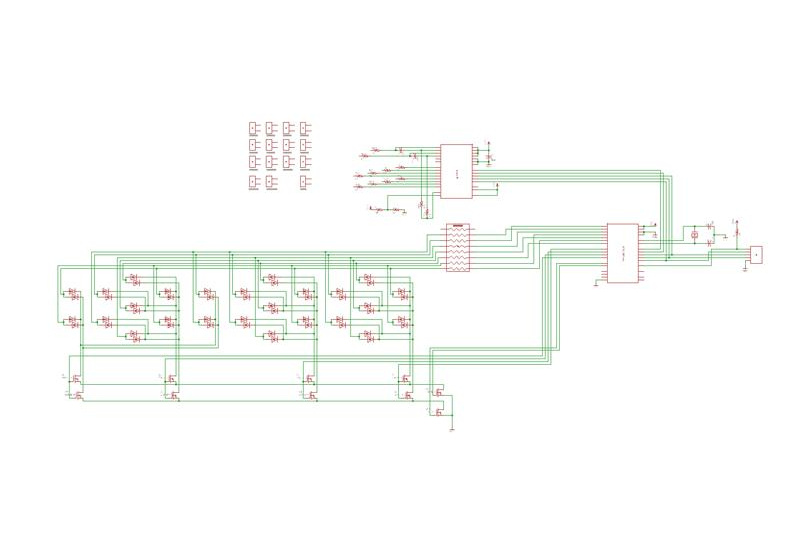
The clock's schematic, combined with the MCOs, was used to generate a board layout.
<< previous
return to project
next >>